12-llamaindex 基于 ChromaDB 向量存储索引
| 版本 | 内容 | 时间 |
|---|---|---|
| V1 | 新建 | 2026年04月23日16:26:29 |
引言
在 LlamaIndex 框架中,向量存储索引(VectorStoreIndex)是连接文档数据与向量检索的核心组件。ChromaDB 作为专为 LLM 应用设计的嵌入式向量数据库,与 LlamaIndex 的集成提供了简洁高效的向量存储和检索能力。本文将从四个维度系统分析基于 ChromaDB 的向量存储索引构建和使用机制。
向量存储构造向量存储索引对象
通过已初始化的 ChromaDB 向量存储实例创建索引,是 LlamaIndex 中最常用的方式之一。该方式适用于已有持久化数据或需要复用已有 Collection 的场景。
# 构造几个模拟的 Document 对象
documents = [
Document(text="Python 是一门广泛使用的高级编程语言,支持面向对象和函数式编程范式。",metadata={"category": "编程语言", "topic": "Python"},),
Document(text="机器学习是人工智能的一个分支,它使用算法和统计模型让计算机从数据中学习规律。",metadata={"category": "人工智能", "topic": "机器学习"},),
Document(text="向量数据库专门用于存储和检索高维向量数据,常用于语义搜索和推荐系统。", metadata={"category": "数据库", "topic": "向量检索"},),
]
# 使用持久化客户端
chroma_client = chromadb.PersistentClient(path="./chroma_storage/chroma_db")
collection = chroma_client.get_or_create_collection("index_collection_test")
vector_store = ChromaVectorStore(chroma_collection=collection)
llm = Ollama(model='qwen:0.5b')
embed_model = OllamaEmbedding(model_name="qwen3-embedding:0.6b", embed_batch_size=50)
Settings.embed_model = embed_model
Settings.llm = llm
# 文本分割
splitter = SentenceSplitter(chunk_size=50, chunk_overlap=10)
nodes = splitter.get_nodes_from_documents(documents=documents, show_progress=True)
# 嵌入向量
embeddings = embed_model.get_text_embedding_batch(
[node.get_content(metadata_mode=MetadataMode.EMBED) for node in nodes],
show_progress=True,
)
for node, embedding in zip(nodes, embeddings):
node.embedding = embedding
# 存储到向量库中
vector_store.add(nodes)
# 构造基于向量存储的向量存储索引对象
index = VectorStoreIndex.from_vector_store(vector_store)
# 测试
query_engine = index.as_query_engine()
resp = query_engine.query("什么是向量检索")
print(resp)VectorStoreIndex组件借助引用的向量存储对象进行基于向量的语义检索(调用 query 方法) ,根据返回结果获得或重建出相关的 Node 对象列表,然后把这些 Node 对象的内容作为大模型输入的上下文进行组装。
通过 langfuse 可以看到提供给大模型的提示词:

Node 列表构造向量存储索引对象
llm = Ollama(model='qwen:0.5b')
embed_model = OllamaEmbedding(model_name="qwen3-embedding:0.6b", embed_batch_size=50)
Settings.embed_model = embed_model
Settings.llm = llm
# 构造几个模拟的 Document 对象
documents = [
Document(text="Python 是一门广泛使用的高级编程语言,支持面向对象和函数式编程范式。",metadata={"category": "编程语言", "topic": "Python"},),
Document(text="机器学习是人工智能的一个分支,它使用算法和统计模型让计算机从数据中学习规律。",metadata={"category": "人工智能", "topic": "机器学习"},),
Document(text="向量数据库专门用于存储和检索高维向量数据,常用于语义搜索和推荐系统。", metadata={"category": "数据库", "topic": "向量检索"},),
]
# 文本分割
splitter = SentenceSplitter(chunk_size=50, chunk_overlap=10)
nodes = splitter.get_nodes_from_documents(documents=documents, show_progress=True)
index = VectorStoreIndex(nodes=nodes, show_progress=True)
pprint.pprint(index.__dict__)
# 测试
query_engine = index.as_query_engine()
resp = query_engine.query("什么是向量检索")
print(resp)构造向量存储索引对象时,系统全自动执行"检测向量是否存在 → 不存在则生成 → 存储"闭环:自动检测 Node 是否缺失向量,若缺失则调用默认嵌入模型生成,随后自动写入向量库,最终返回就绪的索引对象。用户无需手动干预。
我们这里并没有指定向量存储,上面的 pprint.pprint(index.__dict__) 代码把向量存储索引对象的属性打印出来了,如下:

从截图中看,使用的向量存储是 SimpleVectorStore 类型的(这意味着如果不显式设置,那么向量存储索引会自动使用 SimpleVectorStore作为底层的向量存储类型) 。
可以通过 StorageContext 指定向量存储类型
# 使用持久化客户端
chroma_client = chromadb.PersistentClient(path="./chroma_storage/chroma_db")
collection = chroma_client.get_or_create_collection("index_collection_test4")
vector_store = ChromaVectorStore(chroma_collection=collection)
storage_context = StorageContext.from_defaults(vector_store=vector_store)
index = VectorStoreIndex(nodes=nodes, storage_context=storage_context, show_progress=True)文档直接构造向量存储索引对象
从原始文档直接创建索引是最常见的场景,LlamaIndex 内部自动完成文档加载、分块、向量化和存储的完整流程。
llm = Ollama(model='qwen:0.5b')
embed_model = OllamaEmbedding(model_name="qwen3-embedding:0.6b", embed_batch_size=50)
Settings.embed_model = embed_model
Settings.llm = llm
# 构造几个模拟的 Document 对象
documents = [
Document(text="乐乐是一只快乐的小猫,他是一只金渐层,现在已经两岁了,还没有做绝育",
metadata={"category": "动物", "topic": "cat"}, ),
Document(text="浩浩是一只很惨很惨的乌龟,他每次都舔而不得,长的也不难看,但是被甩的次数太多了,还是个 ATMer",
metadata={"category": " 动物", "topic": "乌龟"}, ),
]
vector_index = VectorStoreIndex.from_documents(documents=documents, show_progress=True)
query_engine = vector_index.as_query_engine()
resp = query_engine.query("乐乐是什么")
print(resp)输出
乐乐是一只快乐的小猫。虽然高度抽象的上层接口大大简化了向量存储索引对象的构造过程,但是很多时候我们需要对底层细节进行个性化设置,比如模型、底层向量存储、文本分割器、元数据抽取器等,那么如何设置呢?
1)模型:通过全局的 Setting 组件设置
llm = Ollama(model='qwen:0.5b')
embed_model = OllamaEmbedding(model_name="qwen3-embedding:0.6b", embed_batch_size=50)
Settings.embed_model = embed_model
Settings.llm = llm2)底层向量存储:使用 storage_context 参数自行设置需要使用的底层向量存储
# 使用持久化客户端
chroma_client = chromadb.PersistentClient(path="./chroma_storage/chroma_db")
collection = chroma_client.get_or_create_collection("index_collection_test4")
vector_store = ChromaVectorStore(chroma_collection=collection)
vector_index = VectorStoreIndex.from_documents(documents=documents,
show_progress=True,storage_context=StorageContext.from_defaults(vector_store=vector_store))3)文本分割器和元数据提取器:使用 transformations 参数指定。
# 设置文本分割器和元数据提取器的 标题提取器
splitter = SentenceSplitter(chunk_size=50, chunk_overlap=10)
extractor = TitleExtractor()
vector_index = VectorStoreIndex.from_documents(documents=documents,
show_progress=True,
storage_context=StorageContext.from_defaults(vector_store=vector_store),
transformations=[splitter, extractor])通过下面的 langfuse 链路图可以看到有 4 个阶段,分别是文本分割、标题提取、向量嵌入、llm 查询。

3.3 文档分块策略
LlamaIndex 提供多种分块策略:
| 分块器 | 说明 | 适用场景 |
|---|---|---|
| SentenceSplitter | 按句子边界分割 | 通用文本 |
| TokenTextSplitter | 按 token 数量分割 | 精确控制块大小 |
| SemanticSplitterNodeParser | 语义分割 | 保持语义完整性 |
| MarkdownNodeParser | Markdown 专用 | Markdown 文档 |
| HTMLNodeParser | HTML 专用 | HTML 文档 |
SentenceSplitter 工作原理:
100%3.4 内部工作流程
# VectorStoreIndex.from_documents() 内部流程简化
@classmethod
def from_documents(
cls,
documents: List[Document],
storage_context: StorageContext,
embed_model: BaseEmbedding,
node_parser: NodeParser,
**kwargs
) -> "VectorStoreIndex":
# 1. 文档分块
nodes = node_parser.get_nodes_from_documents(documents)
# 2. 批量生成向量
embeddings = embed_model.get_text_embedding_batch(
[node.get_content() for node in nodes],
show_progress=True
)
# 3. 将向量附加到节点
for node, embedding in zip(nodes, embeddings):
node.embedding = embedding
# 4. 存储到向量存储
storage_context.vector_store.add(nodes)
# 5. 创建并返回索引
return cls(nodes=nodes, storage_context=storage_context, **kwargs)3.5 嵌入模型调用流程
# 嵌入模型批量处理流程
def get_text_embedding_batch(
self,
texts: List[str],
embed_batch_size: int = 32
) -> List[List[float]]:
all_embeddings = []
# 分批处理,避免内存溢出
for i in range(0, len(texts), embed_batch_size):
batch = texts[i:i + embed_batch_size]
# 调用模型生成向量
batch_embeddings = self._get_embeddings(batch)
all_embeddings.extend(batch_embeddings)
return all_embeddings向量存储索引对象深度解析
VectorStoreIndex 的核心属性:
| 属性 | 类型 | 说明 |
|---|---|---|
| storage_context | StorageContext | 存储上下文,包含 vector_store 引用 |
| docstore | BaseDocumentStore | 文档存储,管理文档和节点的映射 |
| index_store | BaseIndexStore | 索引存储,管理索引元数据 |
| embed_model | BaseEmbedding | 嵌入模型,用于查询向量化 |
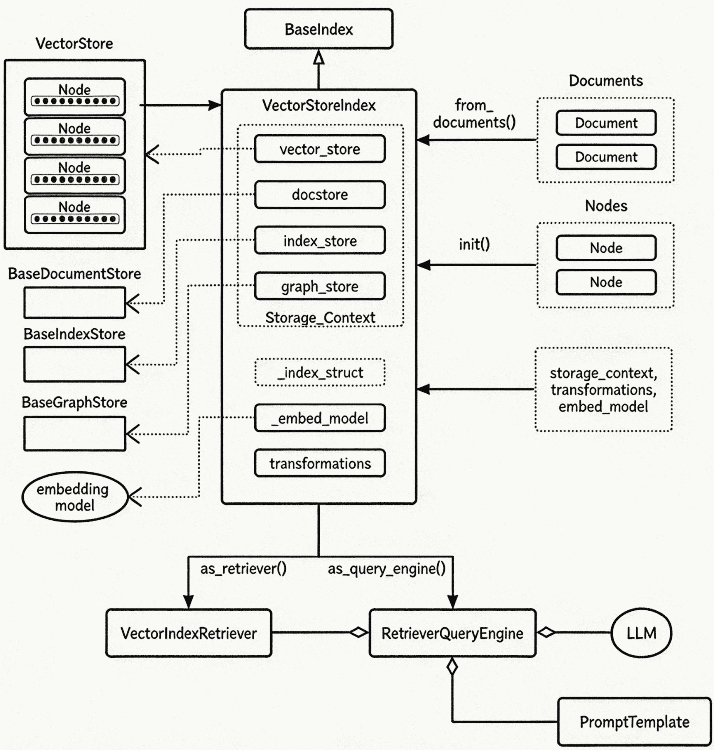
下图是 from_documents 方法的核心工作过程
总结
LlamaIndex 基于 ChromaDB 的向量存储索引提供了三种主要的构建方式:
- 向量存储构造:适用于已有持久化数据或复用 Collection 的场景
- Node 列表构造:适用于需要精细控制节点内容的场景
- 文档直接构造:适用于端到端的完整流程,自动化程度最高
三种方式各有适用场景,开发者可根据实际需求选择。在实际应用中,应重点关注分块策略、嵌入模型选择、HNSW 参数调优和元数据过滤等关键环节,以实现最佳的检索效果和性能表现。

Storage_Context(存储上下文)虚线框内的四个组件构成了完整的存储层抽象
| 组件 | 职责 | 在向量索引中的角色 |
|---|---|---|
| vector_store | 存储向量嵌入及关联数据 | 核心,ChromaDB/Qdrant/FAISS 等,负责向量相似度检索 |
| docstore | 存储 Node 的完整内容 | 当 vector_store.stores_text=False 时,节点内容存在这里;ChromaDB 为 True 时基本不用 |
| index_store | 存储索引结构数据 | 记录 Node ID 的集合映射关系 |
| graph_store | 存储图结构数据 | 向量索引通常不使用,仅在知识图谱场景中需要 |
内部字段
| 字段 | 说明 |
|---|---|
_index_struct | 索引内部数据结构,对于向量索引是 IndexDict,存储 Node ID 集合 |
_embed_model | 嵌入模型引用,查询时将用户问题转为向量 |
transformations | 数据转换管道,包含分块器、元数据提取器等 |
两条查询路径
| 方法 | 返回对象 | 职责 |
|---|---|---|
as_retriever() | VectorIndexRetriever | 仅检索:将查询转为向量,在向量存储中找 Top-K 相似节点,返回节点列表 |
as_query_engine() | RetrieverQueryEngine | 检索 + 回答:内部组合 Retriever 和 LLM,检索到节点后送入 LLM 生成最终回答 |
查询过程
