06-高性能原子类LongAdder
| 版本 | 内容 | 时间 |
|---|---|---|
| V1 | 新建 | 2022年08月22日19:43:12 |
| V2 | 增加流程图 | 2022年08月23日00:21:15 |
简介
在 JUC 包内,有四个高性能的原子类,分别是:
- LongAdder;
- LongAccumulator;
- DoubleAdder;
- DoubleAccumulator;
在 AtomicLong 中假如多个线程同时对某个变量更新,此时 CAS 操作会出现竞争,就可能会导致自旋的时间变长。上面这四个高性能的原子类,使用了分段锁的思想,将不同的线程映射到不同的数据段上面去更新,减少线程竞争,提升性能。
上面四个类都继承自 Striped64 类,本篇文章以 LongAdder 为例分析,其他三种的实现方式是一样的。
AtomicLong 和 LongAdder 的性能比较
@Warmup(iterations = 5, time = 10, timeUnit = TimeUnit.MILLISECONDS)
@Measurement(iterations = 5, time = 10, timeUnit = TimeUnit.MILLISECONDS)
@State(value = Scope.Benchmark)
public class LongAdderTest {
// 每个线程累加次数
private static final int CIRCLE_COUNT = 100 * 10000;
//
@Param(value = {"1", "10", "50", "100"})
private static int THREAD_COUNT;
@Benchmark
@BenchmarkMode(Mode.AverageTime)
@OutputTimeUnit(TimeUnit.MILLISECONDS)
public void testAtomicLong() throws InterruptedException {
calculateAtomicLong(THREAD_COUNT, CIRCLE_COUNT);
}
@Benchmark
@BenchmarkMode(Mode.AverageTime)
@OutputTimeUnit(TimeUnit.MILLISECONDS)
public void testLongAdder() throws InterruptedException {
calculateLongAdder(THREAD_COUNT, CIRCLE_COUNT);
}
/**
* @param threadCount 线程个数
* @param circleCount 每个线程累加次数
* @throws InterruptedException
*/
private long calculateAtomicLong(int threadCount, int circleCount) throws InterruptedException {
// AtomicLong原子类
AtomicLong atomicLong = new AtomicLong(0);
List<Thread> threadList = new ArrayList<>();
for (int i = 0; i < threadCount; i++) {
Thread thread = new Thread(() -> {
for (int j = 0; j < circleCount; j++) {
atomicLong.incrementAndGet();
}
});
thread.start();
threadList.add(thread);
}
// 让主线程等待其他线程执行完
for (Thread thread : threadList) {
thread.join();
}
return atomicLong.get();
}
/**
* @param threadCount 线程个数
* @param circleCount 每个线程累加次数
* @throws InterruptedException
*/
private long calculateLongAdder(int threadCount, int circleCount) throws InterruptedException {
LongAdder longAdder = new LongAdder();
List<Thread> threadList = new ArrayList<>();
for (int i = 0; i < threadCount; i++) {
Thread thread = new Thread(() -> {
for (int j = 0; j < circleCount; j++) {
longAdder.increment();
}
});
thread.start();
threadList.add(thread);
}
// 让主线程等待其他线程执行完
for (Thread thread : threadList) {
thread.join();
}
return longAdder.sum();
}
// 开启性能测试
public static void main(String[] args) throws RunnerException {
Options opt = new OptionsBuilder()
.include(LongAdderTest.class.getSimpleName())
.forks(1)
.result("result.json")
.resultFormat(ResultFormatType.JSON)
.build();
new Runner(opt).run();
}
}测试结果如下
Benchmark (THREAD_COUNT) Mode Cnt Score Error Units
LongAdderTest.testAtomicLong 1 avgt 5 4.873 ± 0.058 ms/op
LongAdderTest.testAtomicLong 10 avgt 5 179.844 ± 47.720 ms/op
LongAdderTest.testAtomicLong 50 avgt 5 903.546 ± 295.724 ms/op
LongAdderTest.testAtomicLong 100 avgt 5 1940.094 ± 330.783 ms/op
LongAdderTest.testLongAdder 1 avgt 5 8.224 ± 0.042 ms/op
LongAdderTest.testLongAdder 10 avgt 5 17.189 ± 3.463 ms/op
LongAdderTest.testLongAdder 50 avgt 5 75.327 ± 6.061 ms/op
LongAdderTest.testLongAdder 100 avgt 5 144.265 ± 8.867 ms/op
可以看到在单个线程的时候,AtomicLong 的性能是比 LongAdder 要好的,因为 LongAdder 的设计原因使其在单线程的情况下耗时较长。但是在多线程的情况下,LongAdder 的性能是要远远好于 AtomicLong 的,这是“以空间换时间”的。
其他更详细的测试可以去看下面这篇文章:
LongAdder 基本思想
AtomicLong 里有个 value 变量保存实际的 long 值,所有的线程的读写操作都是针对这个变量进行的,可能会发生大量的竞争操作;
LongAdder 使用分段锁的思想,在线程没有发生竞争的时候针对 base 字段进行累加。在线程发生竞争时,将这些线程按照哈希路由寻址的路由到 cell 数组的某个索引处,每个线程针对对应的 cell 数组的元素进行 CAS 操作,这样就将一个热点分散成了多个热点,发生竞争的概率就会小很多。
假如要获取 LongAdder 中的值,计算规则就是
base + cells数组每个位置的元素的和Striped64
在分析 LongAdder 的代码之前,先要属性父类 Striped64 的字段和一些方法。
Striped64 是一个抽象类,用来实现累加功能。
属性
首先看 Striped64 的一些属性:
/** Number of CPUS, to place bound on table size */
static final int NCPU = Runtime.getRuntime().availableProcessors();
/**
* Table of cells. When non-null, size is a power of 2.
*/
transient volatile Cell[] cells;
/**
* Base value, used mainly when there is no contention, but also as
* a fallback during table initialization races. Updated via CAS.
*/
transient volatile long base;
/**
* Spinlock (locked via CAS) used when resizing and/or creating Cells.
*/
transient volatile int cellsBusy;- NCPU:用来决定 Cell 数组的最大长度;
- cells:Cell 数组,在有线程竞争的时候,将线程哈希路由到对应的位置的元素进行 CAS;
- base:base值,主要在没有发生竞争时进行 CAS 累加;
- cellsBusy:锁,在数组初始化,扩容和创建 cell 时使用;
- 1-有锁状态;
- 0-无锁状态;
除开上面这几个字段,通过 sun.misc.Unsafe 获取了 base 和 cells 字段的内存地址偏移量,用于后面的 CAS 操作。
PROBE 可以看成线程的哈希值,用于发送竞争时的哈希路由寻址。
// Unsafe mechanics
private static final sun.misc.Unsafe UNSAFE;
// base 字段在 Striped64 中的地址偏移量
private static final long BASE;
// cellsBusy 字段在 Striped64 中的地址偏移量
private static final long CELLSBUSY;
// threadLocalRandomProbe 字段在 Thread 中的地址偏移量
// threadLocalRandomProbe 可以看成线程的哈希值
private static final long PROBE;
static {
try {
UNSAFE = sun.misc.Unsafe.getUnsafe();
Class<?> sk = Striped64.class;
BASE = UNSAFE.objectFieldOffset
(sk.getDeclaredField("base"));
CELLSBUSY = UNSAFE.objectFieldOffset
(sk.getDeclaredField("cellsBusy"));
Class<?> tk = Thread.class;
PROBE = UNSAFE.objectFieldOffset
(tk.getDeclaredField("threadLocalRandomProbe"));
} catch (Exception e) {
throw new Error(e);
}
}Cell 内部类
Cells 数组中的每个 long 值用 Cell 对象来封装:
@sun.misc.Contended static final class Cell {
volatile long value;
Cell(long x) { value = x; }
final boolean cas(long cmp, long val) {
return UNSAFE.compareAndSwapLong(this, valueOffset, cmp, val);
}
// Unsafe mechanics
private static final sun.misc.Unsafe UNSAFE;
private static final long valueOffset;
static {
try {
UNSAFE = sun.misc.Unsafe.getUnsafe();
Class<?> ak = Cell.class;
// 获取 value 字段在 Cell 对象中的地址偏移量
valueOffset = UNSAFE.objectFieldOffset
(ak.getDeclaredField("value"));
} catch (Exception e) {
throw new Error(e);
}
}
}其中 @sun.misc.Contended 这个注解表示对象或其字段可能会遇到内存争用,用来防止内存伪共享。
关于伪共享可以看下这几篇
https://www.jianshu.com/p/c3c108c3dcfd
https://houbb.github.io/2020/10/17/lock-13-hack-share
https://zhuanlan.zhihu.com/p/163061730
https://stackoverflow.com/questions/34529036/what-is-sun-misc-contended-annotations-value
LongAdder 源码分析
既然是累加器,那主要分析的方法就是增加和获取累加值,主要是增加的方法 add
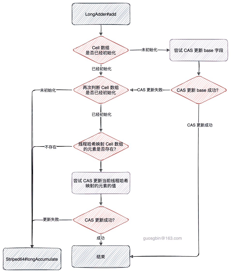
LongAdder#add
public void add(long x) {
Cell[] as; // Cell 数组
long b, v; // b: base 字段,v: 待更新值的期望值
int m; // m: Cells 数组长度 - 1,-减 1 是为了配置数组长度做 求余操作
Cell a; // 线程对应 probe 值对应在 Cells 数组位置的 Cell 元素
if ((as = cells) != null || !casBase(b = base, b + x)) {
boolean uncontended = true;
if (as == null || (m = as.length - 1) < 0
|| (a = as[getProbe() & m]) == null
|| !(uncontended = a.cas(v = a.value, v + x)))
longAccumulate(x, null, uncontended);
}
}最终调用的是父类 Striped64#longAccumulate 的方法,现在先分析 LongAdder#add 方法的实现。
在 LongAdder 初始化时,Cell 数组是 null,假如 add 方法从未出现过竞争,那么 cell 就一直是 null,此时就会尝试 CAS 操作 base 字段。
OK,那么什么时候会进入外面的 if 块内呢?有两种情况
- cells 数组已经初始化了(说明已经发生过竞争了);
- cells 数组未初始化,且 CAS 操作 base 字段失败,(说明此时是第一次发生竞争);
把 LongAdder#add 的 if 块内的部分单独贴出来:
// 是否发生竞争
boolean uncontended = true;
if (as == null || (m = as.length - 1) < 0
|| (a = as[getProbe() & m]) == null
|| !(uncontended = a.cas(v = a.value, v + x)))
longAccumulate(x, null, uncontended);从上面的代码中分析进入 Striped64#longAccumulate 方法的条件是:
- Cell 数组未初始化,则需要调用 Striped64#longAccumulate 方法去初始化 Cell 数组;
- Cell 数组已经初始化了,且当前线程哈希寻址映射到 Cell 数组中的元素未初始化,则需要调用 Striped64#longAccumulate 方法去初始化该 Cell 元素;
- Cell 数组已经初始化了,且当前线程哈希寻址映射到 Cell 数组中的元素已经初始化,且 CAS 操作该元素失败则需要调用 Striped64#longAccumulate 方法去处理;
OK,那么核心就需要分析 Striped64#longAccumulate 方法了。
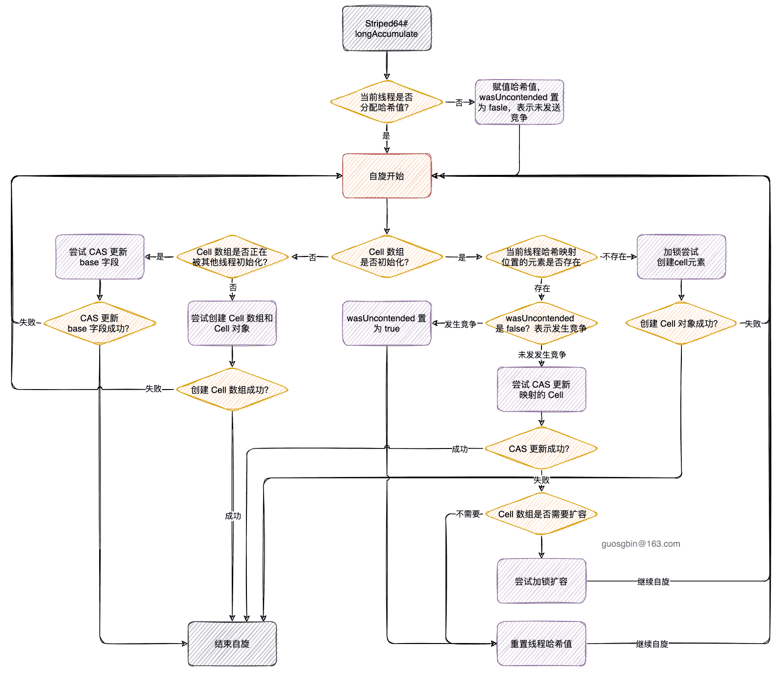
Striped64#longAccumulate
整体分析
我们要知道调用 Striped64#longAccumulate 方法的前提是,一定发生过线程竞争。
首先分析下该方法声明:
final void longAccumulate(long x, LongBinaryOperator fn,
boolean wasUncontended) ;long x:表示此次要累加的值;
LongBinaryOperator fn:是一个函数式接口,在 LongAdder 中传的是 null;
boolean wasUncontended:表示 CAS 更新 Cell 数组上的元素是否失败,假如失败了,说明更新该元素时发生了线程竞争。true 表示未发生竞争;
下面看下 Striped64#longAccumulate 的整体代码,后面会分不同的情况分析。
final void longAccumulate(long x, LongBinaryOperator fn,
boolean wasUncontended) {
int h;
if ((h = getProbe()) == 0) {
ThreadLocalRandom.current(); // force initialization
h = getProbe();
wasUncontended = true;
}
boolean collide = false; // True if last slot nonempty
for (;;) {
Cell[] as; Cell a; int n; long v;
if ((as = cells) != null && (n = as.length) > 0) {
// CASE(1.1) 加锁创建 Cell
if ((a = as[(n - 1) & h]) == null) {
if (cellsBusy == 0) { // Try to attach new Cell
Cell r = new Cell(x); // Optimistically create
if (cellsBusy == 0 && casCellsBusy()) {
boolean created = false;
try { // Recheck under lock
Cell[] rs; int m, j;
if ((rs = cells) != null && (m = rs.length) > 0 && rs[j = (m - 1) & h] == null) {
rs[j] = r;
created = true;
}
} finally {
cellsBusy = 0;
}
if (created)
break;
continue; // Slot is now non-empty
}
}
collide = false;
}
// CASE(1.2) 发生竞争,需要重置线程哈希值
else if (!wasUncontended) // CAS already known to fail
wasUncontended = true; // Continue after rehash
// CASE(1.3) 尝试 CAS 新映射的元素
else if (a.cas(v = a.value, ((fn == null) ? v + x : fn.applyAsLong(v, x))))
// 更新成功直接退出
break;
// CASE(1.4) 上面 1.3 CAS 元素失败后,判断是否需要扩容
else if (n >= NCPU || cells != as)
collide = false; // At max size or stale
// CASE(1.5) 说明当前线程具备扩容条件,下次循环扩容
else if (!collide)
collide = true;
// CASE(1.6) 尝试扩容
else if (cellsBusy == 0 && casCellsBusy()) {
try {
if (cells == as) { // Expand table unless stale
Cell[] rs = new Cell[n << 1];
for (int i = 0; i < n; ++i)
rs[i] = as[i];
cells = rs;
}
} finally {
cellsBusy = 0;
}
collide = false;
continue; // Retry with expanded table
}
h = advanceProbe(h);
}
else if (cellsBusy == 0 && cells == as && casCellsBusy()) {
boolean init = false;
try { // Initialize table
if (cells == as) {
Cell[] rs = new Cell[2];
rs[h & 1] = new Cell(x);
cells = rs;
init = true;
}
} finally {
cellsBusy = 0;
}
if (init)
break;
}
else if (casBase(v = base, ((fn == null) ? v + x : fn.applyAsLong(v, x))))
break; // Fall back on using base
}- 第一步:
- 判断当前线程的哈希值是否为 0,哈希值为 0 则说明还没有给当前线程分配哈希值,需要分配一个哈希值;
- 需要将 wasUncontened 变量置为 true,此处修改表示未发生真正意义上的竞争。(后面分析为什么)
- 第二步,进行自旋操作
- CASE 1:Cell 数组已经初始化了;
- CASE 2:Cell 数组未初始化,且 cells 引用未被其他线程修改过,且锁是空闲状态,尝试获取锁成功;
- CASE 3:走到这个 CASE 的前提条件是:(1)Cell 数组未初始化;(2)锁不是空闲状态,或者 cells 引用被其他线程修改过,或者尝试获取锁失败;
final void longAccumulate(long x, LongBinaryOperator fn,
boolean wasUncontended) {
int h;
if ((h = getProbe()) == 0) {
ThreadLocalRandom.current(); // force initialization
h = getProbe();
wasUncontended = true;
}
boolean collide = false; // True if last slot nonempty
for (;;) {
Cell[] as; Cell a; int n; long v;
// CASE <<1>>
if ((as = cells) != null && (n = as.length) > 0) {
// 省略...
}
// CASE <<2>>
else if (cellsBusy == 0 && cells == as && casCellsBusy()) {
// 省略...
}
// CASE <<2>>
else if (casBase(v = base, ((fn == null) ? v + x : fn.applyAsLong(v, x))))
break; // Fall back on using base
}
}现在分析下为什么在第一步的时候将 wasUncontened 变量置为 true?
为了理解这个,还需要看 LongAdder#add 方法,关注(a = as[getProbe() & m]) == null条件,当 Cell 数组已经存在时,当线程还未分配哈希值的时候,他们的哈希值都是 0,所以这些未分配哈希值的线程就映射到了 Cell 数组的第一个位置,在针对 Cell 元素进行 CAS 操作的时候就可能发生竞争,但是这个竞争是因为线程还未分配哈希值导致的,所以 Doug Lea 认为这种情况不是真正意义上的竞争。
后面分别分析这三个分支,我们分析的顺序是 2 3 1;
原因是:
- Cell 数组未初始化进入 CASE2;
- Cell 数组正在被其他线程初始化,当前线程未拿到锁,进入 CASE3;
- Cell 数组已经初始话好了,进入 CASE1;
CASE 2
分析 Striped64#longAccumulate 的 CASE 2 的情况
else if (cellsBusy == 0 && cells == as && casCellsBusy()) {
// cell 数组是否初始化成功标记
boolean init = false;
try { // Initialize table
// 双重检查
if (cells == as) {
// 创建长度为 2 的数组,并给哈希寻址的位置初始化为 x
Cell[] rs = new Cell[2];
rs[h & 1] = new Cell(x);
cells = rs;
init = true;
}
} finally {
// 释释放锁
cellsBusy = 0;
}
// 初始化成功,则退出循环
// 初始化失败,说明有其他线程正在初始化,或者已经初始化,继续自旋
if (init)
break;
}进入该分支的前置条件是 Cell 数组未初始化,这个分支主要是来初始化 Cell 数组的。
条件是:锁是空闲的,且 cell 数组引用未发生变化,且尝试获取锁成功;
else if (cellsBusy == 0 && cells == as && casCellsBusy()) {
// ...
}这个 else if 里的就比较简单了,就是创建一个 Cell 数组,创建一个 Cell 对象存到线程哈希映射的位置上。
CASE 3
走到这个 CASE 的前提条件是:(1)Cell 数组未初始化;(2)锁不是空闲状态,或者 cells 引用被其他线程修改过,或者尝试获取锁失败,说明其他线程正在初始化 Cell 数组。
else if (casBase(v = base, ((fn == null) ? v + x : fn.applyAsLong(v, x))))
// cas 更新 base 成功则退出自旋
break;这个分支最简单了,既然是 cell 数组未初始化(也许其他线程已经初始化了),那就直接尝试更新 base 字段了,更新成功直接退出循环,更新失败继续循环处理。
CASE 1
这个分支想当复杂,慢慢看,首先看 if 条件,进入该分支的条件是 Cell 数组已经初始化。
CASE1 这个分支里又有 6 个小分支,我们慢慢看
// CASE(1.1) 加锁创建 Cell
if ((a = as[(n - 1) & h]) == null) {
if (cellsBusy == 0) { // Try to attach new Cell
Cell r = new Cell(x); // Optimistically create
if (cellsBusy == 0 && casCellsBusy()) { // 尝试获取锁
// 获取锁成功
boolean created = false;
try { // Recheck under lock
/*
* rs: cell 数组
* m: cell 数组的长度
* j: 路由寻址的 cell
*/
Cell[] rs; int m, j;
// 双重检查
if ((rs = cells) != null && (m = rs.length) > 0 && rs[j = (m - 1) & h] == null) {
rs[j] = r; // 赋值
created = true;
}
} finally {
// 释放锁
cellsBusy = 0;
}
// 创建 cell 成功,则退出自旋
if (created)
break;
continue; // Slot is now non-empty
}
}
// 走到这里说明 锁被其他线程使用了
// 扩容意向设置为 false,不扩容,因为线程路由寻址的位置的元素是 null,不需要扩容
collide = false;
}
// CASE(1.2) 发生竞争,需要重置线程哈希值
else if (!wasUncontended) // CAS already known to fail
wasUncontended = true; // Continue after rehash
// 只有在经过上面两个 if 的情况后重置线程哈希值之后才会到这里
// 重置线程哈希值后,对新的哈希值路由寻址的 cell 进行 cas 操作
// CASE(1.3) 尝试 CAS 新映射的元素
else if (a.cas(v = a.value, ((fn == null) ? v + x : fn.applyAsLong(v, x))))
// 更新成功直接退出
break;
// CASE(1.4) 上面 1.3 CAS 元素失败后,判断是否需要扩容
else if (n >= NCPU || cells != as)
collide = false; // At max size or stale
// CASE(1.5) 说明当前线程具备扩容条件,下次循环扩容
else if (!collide)
collide = true;
// CASE(1.6) 尝试扩容
else if (cellsBusy == 0 && casCellsBusy()) {
// 拿锁,扩容
try {
if (cells == as) { // Expand table unless stale
Cell[] rs = new Cell[n << 1];
for (int i = 0; i < n; ++i)
rs[i] = as[i];
cells = rs;
}
} finally {
// 释放锁
cellsBusy = 0;
}
collide = false;
continue; // Retry with expanded table
}
h = advanceProbe(h);
}(1)线程哈希映射的位置是 null
if ((a = as[(n - 1) & h]) == null) {
// ...
}既然线程映射的位置的元素是 null,说明需要新建一个 Cell 对象并放到该位置,需要注意的是在创建 Cell 对象的时候也是要加锁的,保证同时只有一个线程初始化槽。
(2)如果线程哈希映射的位置已经初始化,而且对其 CAS 修改失败,发生竞争;
else if (!wasUncontended) // CAS already known to fail
wasUncontended = true; // Continue after rehashwasUncontended 是 Striped64#longAccumulate 方法的入参的一个,在 LongAdder#add 方法中传入的情况是
- 当数组还未初始化时传 true;
- 当数组已经初始化,线程哈希映射的位置元素未初始化,此时传 true;
- 当数组已经初始化,线程哈希映射的位置元素已经初始化,当 CAS 更新该元素成功失败,说明发送竞争了,传 false;
在 Striped64#longAccumulate 中,
- wasUncontended 是 false,表示线程的哈希值已经用于过 CAS 更新槽且更新失败,需要通过Striped64#advanceProbe 方法重新生成线程哈希值。否则,wasUncontended 为true,说明线程的哈希值已是一个新的哈希值。
- wasUncontended 为 true 表示线程的哈希值已经重新计算或者线程的哈希值还未用于 CAS 更新对应槽。
(3)只有在经过情况(2)重置线程的哈希值后,才会到这里
重置线程哈希值后,新的哈希映射到新的位置的元素进行 CAS 操作。
假如 CAS 操作成功,直接退出,否则线程继续允许后面的 else if;
else if (a.cas(v = a.value, ((fn == null) ? v + x : fn.applyAsLong(v, x))))
// 更新成功直接退出
break;(4)如果当前 Cell 数组的长度已经达到了最大值(大于等于 CPU 的核心数),则不能扩容;或者假如其他线程抢先一步扩容了,那也不扩容了。当前线程将collide设置为false,后续调 Striped64#advanceProbe 重置哈希值,自旋重试。
假如不满足这两个条件,则说明可以继续扩容操作,继续后面的 else if;
else if (n >= NCPU || cells != as)
collide = false; // At max size or stale(5)运行到这里,说明当前线程具备扩容条件,下次自旋开始尝试扩容。collide 设置为 true,并重新计算线程哈希值,在执行真正扩容操作前,会再尝试一次 CAS 更新,CAS 更新失败,才会真正进入情况(6)执行扩容迁移。
else if (!collide)
collide = true;(6)进行扩容操作
- 首先在锁空闲的时候,尝试获取锁,保证同时只有一个线程执行扩容操作;
- 加锁成功后,将数组的长度扩容为原来的 2 倍;
- 扩容完后,释放锁;
- 将扩容意向 collide 设置为 false;
else if (cellsBusy == 0 && casCellsBusy()) {
// 拿锁,扩容
try {
if (cells == as) { // Expand table unless stale
Cell[] rs = new Cell[n << 1];
for (int i = 0; i < n; ++i)
rs[i] = as[i];
cells = rs;
}
} finally {
// 释放锁
cellsBusy = 0;
}
collide = false;
continue; // Retry with expanded table
}LongAdder#sum
上面分析了 add 方法,现在分析 sum 方法,这个方法就很简单了
就是
sum = base 的值 + 所有 Cell 元素的值public long sum() {
Cell[] as = cells; Cell a;
long sum = base;
if (as != null) {
for (int i = 0; i < as.length; ++i) {
if ((a = as[i]) != null)
sum += a.value;
}
}
return sum;
}需要注意的是这个 sum 返回的可能不是准确值,因为在我们调用这个 sum 方法的时,可能 add 方法中还有线程在竞争自旋中。
LongAdder#add 流程图

Striped64#longAccumulate 流程图

小结
LongAdder 使用分段锁的思想,在线程没有发生竞争的时候针对 base 字段进行累加。在线程发生竞争时,将这些线程按照哈希路由寻址的路由到 cell 数组的某个索引处,每个线程针对对应的 cell 数组的元素进行 CAS 操作,这样就将一个热点分散成了多个热点,发生竞争的概率就会小很多。
在多线程的情况下,LongAdder 的性能是要远远好于 AtomicLong 的,这是“以空间换时间”的。
LongAdder 的 sum 方法返回的并不是一个准确的值,这也是 LongAdder 不能替代 AtomicLong 的一个原因。