22-broker处理消息拉取请求-2-长轮询
| 版本 | 内容 | 时间 |
|---|---|---|
| V1 | 新建 | 2023年06月24日15:18:40 |
broker 长轮询概述
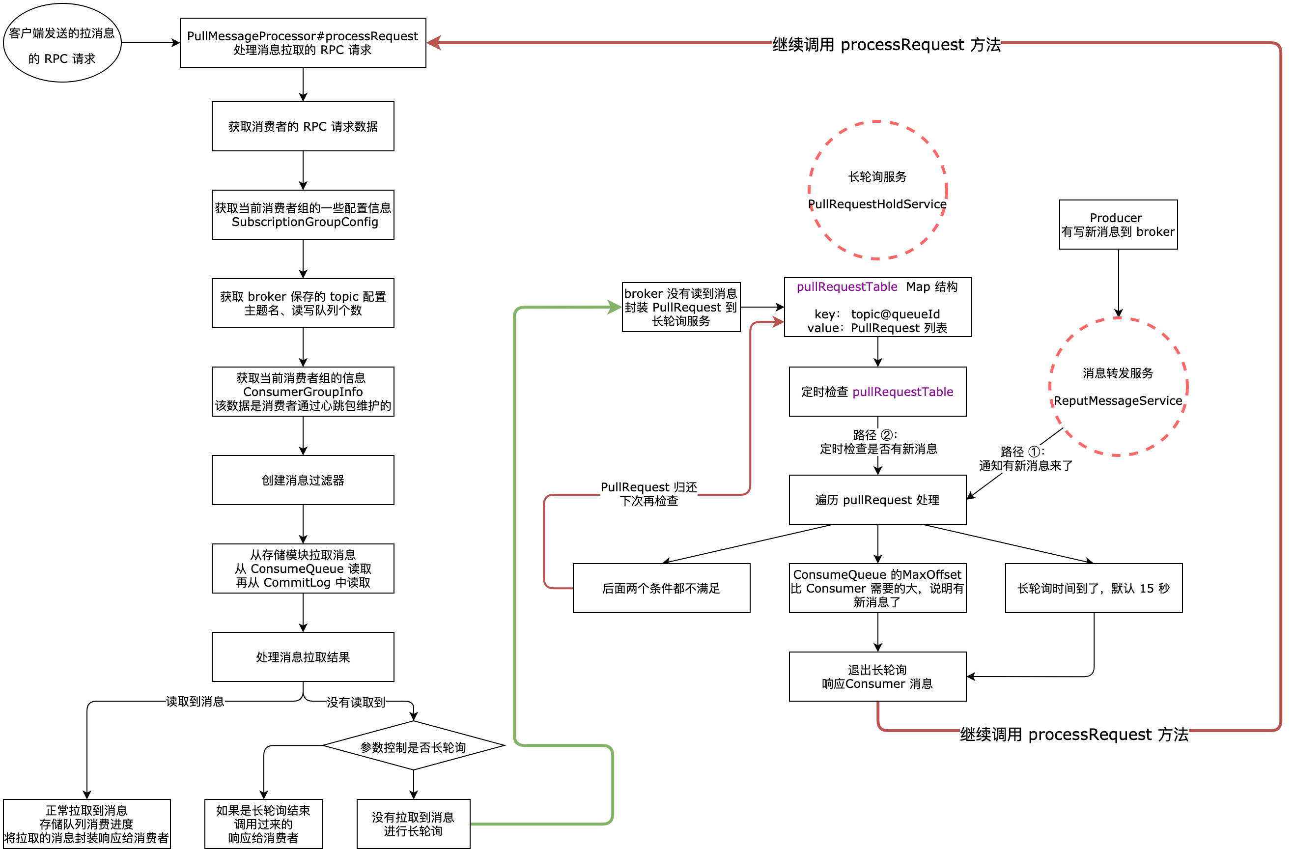
消费者发送拉取消息到 broker,broker 在 PullMessageProcessor#processRequest 中处理消息拉取逻辑。
- 假如拉取到消息了,就直接封装消息响应到 Consumer,Consumer 就去消费消息;
- 假如没有拉取到消息,就需要将 Consumer 发送来的请求 hold 住,然后开启 broker 端长轮询,当有 Producer 新写消息到 broker 了,broker 发现是该 Consumer 的订阅消息,就会将消息封装响应给 Consumer,结束长轮询。
broker 长轮询的好处就是防止 broker 端的压力过大,因为如果没有拉取到消息,Consumer 会立即再次发送消息拉取的请求。
broker 长轮询入口
当 Consumer 发送拉消息请求到 broker 端后,如果没有拉取到消息,就需要在 broker 开启长轮询,处理逻辑在 PullMessageProcessor#processRequest 方法,没有拉取到消息的状态码是 ResponseCode.PULL_NOT_FOUND,那么就看这个 switch...case... 分支做的事情。
if (brokerAllowSuspend && hasSuspendFlag) {
// 默认 1500
long pollingTimeMills = suspendTimeoutMillisLong;
if (!this.brokerController.getBrokerConfig().isLongPollingEnable()) {
pollingTimeMills = this.brokerController.getBrokerConfig().getShortPollingTimeMills();
}
// 拉消息请求的主题
String topic = requestHeader.getTopic();
// 请求的偏移量
long offset = requestHeader.getQueueOffset();
// 拉消息请求的队列 id
int queueId = requestHeader.getQueueId();
// 创建长轮询 PullRequest 对象
PullRequest pullRequest = new PullRequest(request, channel, pollingTimeMills,
this.brokerController.getMessageStore().now(), offset, subscriptionData, messageFilter);
// 将长轮询 PullRequest 对象交给长轮询服务
this.brokerController.getPullRequestHoldService().suspendPullRequest(topic, queueId, pullRequest);
// 将 response 设置为 null
// 设置成 null 之后,外层的 requestTask 拿到的结果就是 null
// 它是 null 的话,requestTask 内部的 callBack 就不会给客户端发送任何数据了
response = null;
break;
}上面的 requestHeader 就是消费者发送的拉消息请求的请求头,创建一个 PullRequest 对象,然后交给拉消息长轮询服务 PullRequestHoldService 去处理。
在分析长轮询的操作之前得分析一些相关类
broker 长轮询相关类
PullRequestHoldService 字段分析
PullRequestHoldService 是 broker 的一个后台线程服务,用于处理 broker 拉取消息长轮询的,该类有个关键字段如下:
// 长轮询服务
protected ConcurrentMap<String/* topic@queueId */, ManyPullRequest> pullRequestTable =
new ConcurrentHashMap<String, ManyPullRequest>(1024);key 是 topic@queueId,value 是 ManyPullRequest 类型的值。当 Consumer 发送拉取消息到 broker 后,如果 broker 没有读取到消息,那就需要将此次请求的 topic 和 queueId 作为 key,封装一个 PullRequest 对象放到 ManyPullRequest 中去。其中 ManyPullRequest 其实就是一个存放多个 PullRequest 的容器。
public class ManyPullRequest {
private final ArrayList<PullRequest> pullRequestList = new ArrayList<>();
// ...... 省略 ......
}PullRequest
public class PullRequest {
// 消费者 rpc 的请求对象
private final RemotingCommand requestCommand;
// 服务器和客户端的 channel
private final Channel clientChannel;
// 长轮询超时时间,默认 15 秒
private final long timeoutMillis;
// 长轮询开始时间
private final long suspendTimestamp;
// 从 RemotingCommand 中 header 提起出来的本次 pull 队列的 offset
private final long pullFromThisOffset;
// 该主题的订阅数据
private final SubscriptionData subscriptionData;
// 消息过滤器,一般都是 tag 过滤
private final MessageFilter messageFilter;
// ...... 省略 ......
}PullRequest 其实就是封装的来自 Consumer 的请求的数据,如下
RemotingCommand requestCommand:就是来自 Consumer 的拉取消息的请求数据;Channel clientChannel:Consumer 和 broker 的通信 Channel;long timeoutMillis:broker 保持长轮询的时间;long suspendTimestamp:broker 长轮询的开始时间;long pullFromThisOffset:就是 Consumer 此次需要拉取的消息的偏移量;SubscriptionData subscriptionData:Consumer 的订阅的 topic 的数据;MessageFilter messageFilter:消息过滤器;
broker 长轮询流程
先看流程图:

添加 PullRequest 到长轮询服务
当 broker 没有读取到 Consumer 需要的消息后,就会封装此次 Consumer 的请求数据为 PullRequest 对象,添加到 PullRequestHoldService 长轮询服务的 Map 字段中,上面已经分析过了,key 是 topic@queueId 格式的。
// 长轮询服务
protected ConcurrentMap<String/* topic@queueId */, ManyPullRequest> pullRequestTable =
new ConcurrentHashMap<String, ManyPullRequest>(1024);PullRequestHoldService 定时任务检查
PullRequestHoldService 是一个线程服务,关注它的 run 方法:
@Override
public void run() {
while (!this.isStopped()) {
try {
if (this.brokerController.getBrokerConfig().isLongPollingEnable()) {
// 服务器开启长轮询,每次循环休眠 5 秒
this.waitForRunning(5 * 1000);
} else {
// 关闭的请求,每次休眠 1 秒
this.waitForRunning(this.brokerController.getBrokerConfig().getShortPollingTimeMills());
}
long beginLockTimestamp = this.systemClock.now();
this.checkHoldRequest();
// ...... 省略 ......
} catch (Throwable e) {
log.warn(this.getServiceName() + " service has exception. ", e);
}
}
}broker 是默认开启长轮询的,所以 PullRequestHoldService#run 的意思就是,每 5 秒调用 checkHoldRequest 方法去检查是否有长轮询服务需要检查。
protected void checkHoldRequest() {
for (String key : this.pullRequestTable.keySet()) {
// 循环体内为每个 topic@queueId 的 kv
String[] kArray = key.split(TOPIC_QUEUEID_SEPARATOR);
if (2 == kArray.length) {
// 获取主题
String topic = kArray[0];
// 获取队列 id
int queueId = Integer.parseInt(kArray[1]);
// 到存储模块查询该 consumequeue 的最大 offset
final long offset = this.brokerController.getMessageStore().getMaxOffsetInQueue(topic, queueId);
try {
// 通知消息到达的逻辑
this.notifyMessageArriving(topic, queueId, offset);
} catch (Throwable e) {
log.error("check hold request failed. topic={}, queueId={}", topic, queueId, e);
}
}
}
}其实就是读取 key 表示的 topic 和 queueId,通过 topic 和 queueId 去读取 broker 中的 ConsumeQueue 的最大逻辑偏移量。我们就可以拿 ConsumeQueue 中的最大逻辑偏移量和 Consumer 发送的拉取消息的请求中的要拉去的逻辑偏移量做比较,如果 ConsumeQueue 中的 maxOffset 大,说明有消息可以给 Consumer 返回了,就可以结束长轮询了,后面具体分析。
可以看到就是调用了 notifyMessageArriving 方法。
notifyMessageArriving 的两个调用位置
(1)消息转发服务 ReputMessageService 中调用
我们知道当 Producer 写入消息到 CommitLog 后,消息转发服务 ReputMessageService 会将新接收到的消息转发到 ConsumeQueue 和 Index 文件,在这里当读取到一个转发消息后,就会去提醒 broker 的长轮询服务有新的消息来了,你快去检查一下是否有长轮询的请求在等着。方法是 ReputMessageService#doReput:
private void doReput() {
// ...... 省略 ......
if (BrokerRole.SLAVE != DefaultMessageStore.this.getMessageStoreConfig().getBrokerRole()
&& DefaultMessageStore.this.brokerConfig.isLongPollingEnable()
&& DefaultMessageStore.this.messageArrivingListener != null) {
DefaultMessageStore.this.messageArrivingListener.arriving(dispatchRequest.getTopic(),
dispatchRequest.getQueueId(), dispatchRequest.getConsumeQueueOffset() + 1,
dispatchRequest.getTagsCode(), dispatchRequest.getStoreTimestamp(),
dispatchRequest.getBitMap(), dispatchRequest.getPropertiesMap());
notifyMessageArrive4MultiQueue(dispatchRequest);
}
// ...... 省略 ......
}可以看到就是调用 MessageArrivingListener#arriving 方法将消息的属性传递过去了,这个方法最终会调用到长轮询服务 PullRequestHoldService 的 notifyMessageArriving 方法。
(2)消息长轮询服务 PullRequestHoldService 定时调用
就是上一小节分析的。
那么接下来分析一下 notifyMessageArriving 做了什么事情
notifyMessageArriving 流程
(1)第一步:获取 PullRequestHoldService 服务中长轮询的 PullRequest。
(2)第二步:遍历 PullRequest 列表,依次处理。
List<PullRequest> replayList = new ArrayList<PullRequest>();
for (PullRequest request : requestList) {
// ...... 省略 ......
}那么接下来分析单个 PullRequest 是如何处理的
(3)第三步:如果 ConsumeQueue 的最大逻辑偏移量 maxOffset 比 Consumer 需要拉取的偏移量要大,说明可以给 Consumer 响应消息了,在真正响应消息前,需要通过消息过滤器过滤一下消息,如果是 TAG 过滤,在 broker 端是通过 tag 的哈希值简单过滤的,其实在 Consumer 端会通过真正的 tag 去进行过滤。当过滤后还有消息,就需要继续调用 broker 消息拉取处理器 PullMessageProcessor 的对应方法去读取消息并响应给 Consumer 了。
long newestOffset = maxOffset;
if (newestOffset <= request.getPullFromThisOffset()) {
// 保证 newestOffset 为 queue 的 maxOffset
newestOffset = this.brokerController.getMessageStore().getMaxOffsetInQueue(topic, queueId);
}
// 条件成立说明
// 这个 request 关注的 queue 内有本次 pull 查询的数据了,长轮询该结束了
if (newestOffset > request.getPullFromThisOffset()) {
// 判断消息是否需要被过滤,broker 端使用的是 tagCode 进行过滤的,也就是真正的 tag 的哈希值去过滤的
// 在消费者那边会使用真正的tag 去过滤,因为哈希值可能会重复
boolean match = request.getMessageFilter().isMatchedByConsumeQueue(tagsCode,
new ConsumeQueueExt.CqExtUnit(tagsCode, msgStoreTime, filterBitMap));
// match by bit map, need eval again when properties is not null.
if (match && properties != null) {
match = request.getMessageFilter().isMatchedByCommitLog(null, properties);
}
if (match) {
try {
// 将满足条件的 pullRequest 再次封装出 requestTask 提交到线程池内执行
// 会再次调用 pullMessageProcess.processRequest(..)
this.brokerController.getPullMessageProcessor().executeRequestWhenWakeup(request.getClientChannel(),
request.getRequestCommand());
} catch (Throwable e) {
log.error("execute request when wakeup failed.", e);
}
continue;
}
}(4)第四步:判断 broker 长轮询的时间是否超时,默认是 15 秒,如果超时了,也会调用 broker 消息拉取处理器 PullMessageProcessor 的对应方法去读取消息并响应给 Consumer 了,当然这里没有读到消息也会响应给消费者。
// 判断该 pullrequest 长轮询请求是否超时,超时了也是会将其提交到线程池内执行 pullMessageProcess.processRequest(..)
if (System.currentTimeMillis() >= (request.getSuspendTimestamp() + request.getTimeoutMillis())) {
try {
this.brokerController.getPullMessageProcessor().executeRequestWhenWakeup(request.getClientChannel(),
request.getRequestCommand());
} catch (Throwable e) {
log.error("execute request when wakeup failed.", e);
}
continue;
}(5)第五步:如果没有新消息写入到 broker,也长轮询没有超时,那么就需要将 PullRequest 归还到长轮询服务 PullRequestHoldService 中,等待下一次检查。
replayList.add(request);
if (!replayList.isEmpty()) {
mpr.addPullRequest(replayList);
}小结
本次分析了 broker 的长轮询服务,broker 处理消息拉取的整体流程图如下:
-DX06yljp.png)
其实退出长轮询后还是调用的是 PullMessageProcessor#processRequest 方法,只是最后一个参数传的是 false,表示此次不允许长轮询,那么就一定会响应给 Consumer 了。