23-broker处理消息拉取请求-3-读取消息
| 版本 | 内容 | 时间 |
|---|---|---|
| V1 | 新建 | 2023年06月24日18:37:40 |
broker 读取消息入口
Consumer 发送拉消息的 RPC 请求,在 broker 端是 PullMessageProcessor#processRequest 方法处理的,如下:
private RemotingCommand processRequest(final Channel channel, RemotingCommand request, boolean brokerAllowSuspend)
throws RemotingCommandException {
// ...... 省略 ......
// 从存储模块获取消息 核心入口
final GetMessageResult getMessageResult =
this.brokerController.getMessageStore().getMessage(requestHeader.getConsumerGroup(), requestHeader.getTopic(),
requestHeader.getQueueId(), requestHeader.getQueueOffset(), requestHeader.getMaxMsgNums(), messageFilter);
// ...... 省略消息处理 ......
}可以看到消息读取就是调用 DefaultMessageStore#getMessage 方法,这个方法比较长,逻辑比较复杂,分步分析。
broker 读取消息
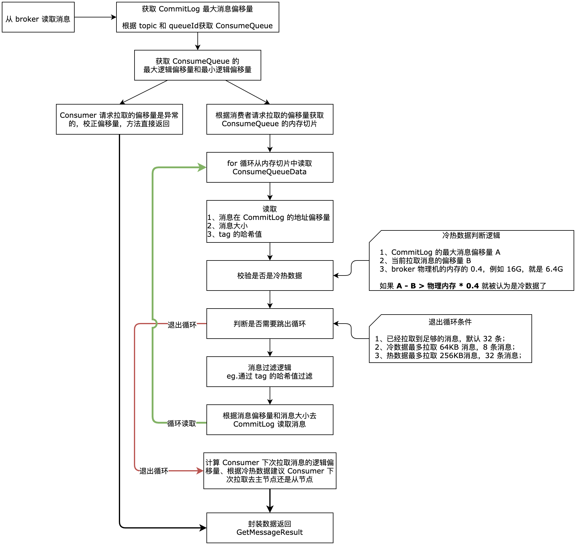
DefaultMessageStore#getMessage, 先看流程图

定义消息读取的返回数据
// 查询开始时间
long beginTime = this.getSystemClock().now();
// status 查询结果状态,先给个默认值
GetMessageStatus status = GetMessageStatus.NO_MESSAGE_IN_QUEUE;
// nextBeginOffset 客户端下一次 pull 时使用的位点信息,默认值,后面拉取到消息后就会修改
// 待查找队列的偏移量
long nextBeginOffset = offset;
// 当前消息队列的最小的逻辑 offset,这里的单位是一个 ConsumeQueueData 也就是 20 个字节
long minOffset = 0;
// 当前消息队列的最大 offset
long maxOffset = 0;
// lazy init when find msg.
// 查询结果对象
GetMessageResult getResult = null;主要就是定义一些方法返回值 GetMessageResult 的一些参数
获取 CommitLog 的最大消息物理偏移量
// 获取 commitLog 最大的物理偏移量,当前正在顺序写的文件,文件名long 值+顺序写文件的 position
final long maxOffsetPy = this.commitLog.getMaxOffset();获取 CommitLog 的最大消息物理偏移量,用于后面判断 Consumer 请求拉取的消息的偏移量是否合法。
获取 ConsumeQueue
ConsumeQueue consumeQueue = findConsumeQueue(topic, queueId);
if (consumeQueue != null) {
// 获取 COnsumeQueue 的最大最小的逻辑偏移量
minOffset = consumeQueue.getMinOffsetInQueue();
maxOffset = consumeQueue.getMaxOffsetInQueue();
// ...... 省略处理 ......
}通过 topic 和 queueId 获取对应的 ConsumeQueue,每个 topic 的每个 queueId 都有属于自己的 ConsumeQueue 文件。然后获取当前 ConsumeQueue 的最小逻辑偏移量和最大逻辑偏移量,后面会根据这两个偏移量来判断 Consumer 请求的偏移量是否合法。
异常偏移量处理
if (maxOffset == 0) {
status = GetMessageStatus.NO_MESSAGE_IN_QUEUE;
nextBeginOffset = nextOffsetCorrection(offset, 0);
} else if (offset < minOffset) {
status = GetMessageStatus.OFFSET_TOO_SMALL;
nextBeginOffset = nextOffsetCorrection(offset, minOffset);
} else if (offset == maxOffset) {
status = GetMessageStatus.OFFSET_OVERFLOW_ONE;
nextBeginOffset = nextOffsetCorrection(offset, offset);
} else if (offset > maxOffset) {
status = GetMessageStatus.OFFSET_OVERFLOW_BADLY;
if (0 == minOffset) {
nextBeginOffset = nextOffsetCorrection(offset, minOffset);
} else {
nextBeginOffset = nextOffsetCorrection(offset, maxOffset);
}
} else {
// ...... 省略正常偏移量的 读取消息的处理 ......
}上面有 5 个分支,最后 else 分支是正常的偏移量,会去读取消息。前面的 4 个分支都是 Consumer 请求拉取的偏移量是异常的,需要做一些校正动作。
maxOffset == 0:说明根据 topic 和 queueId 获取的 ConsumeQueue 是新建的,也就是没有数据,需要校正 Consumer 下次拉取的偏移量为 0,也就是建议从 ConsumeQueue 的第一个 ConsumeQueueData 开始消费;offset < minOffset:说明 ConsumeQueue 中没有 Consumer 需要的偏移量的消息,有可能是被清理了,这时需要校正 Consumer 下次拉取的偏移量为 ConsumeQueue 的最小逻辑偏移量;offset == maxOffset:Consumer 需要拉取的消息和 ConsumeQueue 最大的逻辑消息量持平,说明 Consumer 的消费进度和队列的消息持平了,这时是拉取不到消息的,然后也没有做别的处理,后面会退出查找消息的方法;offset > maxOffset:说明 Consumer 需要拉取的消息的偏移量比 ConsumeQueue 的最大逻辑偏移量还大,肯定是拉取不到消息的,这里也需要校正 Consumer 下次拉取的偏移量;
上面 4 个分支都是异常的偏移量,是不会走真正的查询消息操作的,会封装返回值从方法返回。
读取消息流程
获取 ConsumeQueue 内存切片
(1)第一步:获取 Consumer 此次拉取的消息的起始的逻辑偏移量对应的 MappedFile 文件的内存切片。
SelectMappedBufferResult bufferConsumeQueue = consumeQueue.getIndexBuffer(offset);其中 SelectMappedBufferResult 的属性如下:
public class SelectMappedBufferResult {
private final long startOffset;
private final ByteBuffer byteBuffer;
private int size;
private MappedFile mappedFile;
// ...... 省略 .....
}ByteBuffer byteBuffer:切片出来的内存切片;int size:切片出来的大小;MappedFile mappedFile:当前内存切片属于哪一个 MappedFile;long startOffset:当前内存切片在 MappedFile 上的起始偏移量;
for 循环-读取 ConsumeQueueData
for (; i < bufferConsumeQueue.getSize() && i < maxFilterMessageCount; i += ConsumeQueue.CQ_STORE_UNIT_SIZE) {
// 从切片中读取 20 个字节
// 消息物理偏移量
long offsetPy = bufferConsumeQueue.getByteBuffer().getLong();
// 消息大小
int sizePy = bufferConsumeQueue.getByteBuffer().getInt();
long tagsCode = bufferConsumeQueue.getByteBuffer().getLong();
maxPhyOffsetPulling = offsetPy;
// ...... 省略 ......
}我们已经分析过很多次,一个 ConsumeQueueData 数据占用 20 字节:
- 消息在 CommitLog 文件中的物理偏移量,占用 8 字节;
- 消息的大小,占用 4 字节;
- 消息的 tag 的哈希值,占用 8 字节;
在这里就是从内存切片中一步步的读取每个 ConsumeQueueData 内的数据,每次循环读取 20 个字节。
for 循环-判断冷热数据
// 检查是否是冷热数据
// 参数 1:本次循环处理的 consumeQueueData 代表的消息的物理偏移量
// 参数 2:当前 broker 节点的 commitLog 的最大物理偏移量
boolean isInDisk = checkInDiskByCommitOffset(offsetPy, maxOffsetPy);判断当前读取的数据是冷数据还是热数据。
private boolean checkInDiskByCommitOffset(long offsetPy, long maxOffsetPy) {
long memory = (long) (StoreUtil.TOTAL_PHYSICAL_MEMORY_SIZE * (this.messageStoreConfig.getAccessMessageInMemoryMaxRatio() / 100.0));
return (maxOffsetPy - offsetPy) > memory;
}messageStoreConfig.getAccessMessageInMemoryMaxRatio()默认值给的是 40;StoreUtil.TOTAL_PHYSICAL_MEMORY_SIZE是当前物理机内存的大小,比如 16G;- 如果当前拉取的消息的偏移量是 A,CommitLog 的最大消息偏移量是 B,如果
B -A > 0.4 * 物理机内存,就被认为是冷数据;
for 循环-判断是否跳出循环
// 控制是否跳出循环
// 参数 1:本次循环 ConsumeQueueData表示消息大小
// 参数 2:maxMsgNums 32
// 参数 3:本次查询已经获取的消息总 size
// 参数 4:本次查询已经获取的消息个数
// 参数 5:本次循环存储的 ConsumeQueueData 是否是冷热数据
if (this.isTheBatchFull(sizePy, maxMsgNums, getResult.getBufferTotalSize(), getResult.getMessageCount(), isInDisk)) {
break;
}这部分是控制是否跳出 for 循环的,
private boolean isTheBatchFull(int sizePy, int maxMsgNums, int bufferTotal, int messageTotal, boolean isInDisk) {
// 条件成立说明本次 pull 消息,还未拉取到任何东西,需要外层 for 循环继续,返回 false
if (0 == bufferTotal || 0 == messageTotal) {
return false;
}
// 条件成立,说明结果对象内消息数已经够量(maxMsgNums)
if (maxMsgNums <= messageTotal) {
return true;
}
if (isInDisk) {
// 冷数据拉消息最多拉取 64kb 消息
if ((bufferTotal + sizePy) > this.messageStoreConfig.getMaxTransferBytesOnMessageInDisk()) {
return true;
}
// 冷数据拉消息最多 8 条消息
if (messageTotal > this.messageStoreConfig.getMaxTransferCountOnMessageInDisk() - 1) {
return true;
}
} else {
// 热数据最多拉取 256kb 消息
if ((bufferTotal + sizePy) > this.messageStoreConfig.getMaxTransferBytesOnMessageInMemory()) {
return true;
}
// 热数据最多拉取 32 条消息
if (messageTotal > this.messageStoreConfig.getMaxTransferCountOnMessageInMemory() - 1) {
return true;
}
}
return false;
}很简单,没什么好分析了,直接看代码的注释就行了。
for 循环-消息过滤
// 服务器按照消息 tagCode 进行过滤
if (messageFilter != null
&& !messageFilter.isMatchedByConsumeQueue(isTagsCodeLegal ? tagsCode : null, extRet ? cqExtUnit : null)) {
if (getResult.getBufferTotalSize() == 0) {
status = GetMessageStatus.NO_MATCHED_MESSAGE;
}
continue;
}broker 过滤主要是按照 tagCode,也就是 tag 的哈希值来进行过滤,但是哈希值可能会出现重复,所以 Consumer 在真正拉取到消息后还会根据 tag 值去做过滤的。
for 循环-从 CommitLog 读取数据
// 根据 ConsumeQueueData 的offsetPy和 ConsumeQueueData的sizePy 到 commitLog 查询出这条 msg
SelectMappedBufferResult selectResult = this.commitLog.getMessage(offsetPy, sizePy);
// 什么时候 selectResult 会是 null? 刚刚好执行了commitLog过期的任务,将包含 offetPy的文件删除了
if (null == selectResult) {
if (getResult.getBufferTotalSize() == 0) {
status = GetMessageStatus.MESSAGE_WAS_REMOVING;
}
// 获取包含该 offsetPy 数据文件的下一个数据文件的文件名,翻页
nextPhyFileStartOffset = this.commitLog.rollNextFile(offsetPy);
continue;
}这部分就是通过 ConsumeQueue 得到消息的物理偏移量和消息大小,就去 CommitLog 读取真正的消息了,得到某个消息的内存切片 SelectMappedBufferResult,如果没有找到,说明某个 CommitLog 文件可能由于过期被删除了,这时读取下一个 CommitLog 数据文件即可。
for 循环-将查询的数据添加到 GetMessageResult
// 将本次循环查询出来的 msg,加入
getResult.addMessage(selectResult);
status = GetMessageStatus.FOUND;
// 设置为MIN_VALUE,避免走上面跳过期的 ConsumeQueueData 的逻辑
nextPhyFileStartOffset = Long.MIN_VALUE;计算下次拉取的消息偏移量和broker
// nextBeginOffset 客户端下一次 pull 时使用的位点信息
// pull.offset + 上面 for 循环读取过的 ConsumeQueueData 的字节数/20
nextBeginOffset = offset + (i / ConsumeQueue.CQ_STORE_UNIT_SIZE);
// diff = commitLog 的最大物理偏移量 - 本次拉消息最后一条消息的物理偏移量
long diff = maxOffsetPy - maxPhyOffsetPulling;
// 40% 系统内存
long memory = (long) (StoreUtil.TOTAL_PHYSICAL_MEMORY_SIZE
* (this.messageStoreConfig.getAccessMessageInMemoryMaxRatio() / 100.0));
// diff > memory
// -> true的话,表示本轮查询最后一条消息是冷数据,broker 服务器建议客户端下一次 pull 时到 slave 节点
// -> false的话,表示本轮查询最后一条消息是热数据,broker 服务器建议客户端下一次 pull 时到 master 节点
getResult.setSuggestPullingFromSlave(diff > memory);跳出 for 循环后,就需要计算一些返回值需要的数据了,这里主要计算的就是两个:
- nextBeginOffset:表示之前的消息已经被拉取了,建议消费者下次拉取消息的时候从该逻辑偏移量拉取消息;
- SuggestPullingFromSlave:主要是根据当前拉取的最后一个消息是否是冷热数据来判断的,如果是冷数据那么建议下次拉取消息到 slave 节点去拉取,防止 master 节点压力过大;如果是热数据还是从 master 节点读取。
封装返回值
getResult.setStatus(status);
// 设置客户端1下一次 pull 时的 offset
getResult.setNextBeginOffset(nextBeginOffset);
getResult.setMaxOffset(maxOffset);
getResult.setMinOffset(minOffset);小结
从存储模块读取消息的流程非常长,主要的思想就是从 ConsumeQueue 中读取 topic 和 queueId 对应的ConsumeQueueData,从中获取消息在 CommitLog 中的物理偏移量、消息大小、tag 的哈希值,通过这些参数去 CommitLog 中读取真正的消息返回。
这里给上,整个 broker 处理消息拉取的流程图:
